
一、关于乐团 国家大剧院管弦乐团始终以澎湃的热情与创新、不懈的奉献与精进精神,为最高艺术品质的音乐演奏和传播而矢志不渝。凭其出色的国际视野、文化底蕴和艺术创想,他们成为在海内外享有崇高艺术威望的顶级乐团,也是北京及全中国音乐生活发展前行的卓越引领者。 随着国家大剧院“一院三址”新发展格局的构建,北京城市副中心剧院的建设和筹备正不断推进,国家大剧院管弦乐团也将由此迎来全新发展阶段。为配合乐团业务发展,现招聘行政人员若干。 二、 招聘岗位及要求
在每年48周的乐季中,他们把标志性的热情、活力和精湛,化为音乐里独有的神采,携手顶尖大师创造了无数难忘的巅峰现场。作为在歌剧领域经验最丰富、成就最卓越的亚洲乐团之一,他们缔造了歌剧音乐在中国的全新艺术高度,对歌剧艺术在中国的发展有划时代的贡献。
从委约国际顶尖作曲大师,到支持青年作曲家发展,他们促进了众多世界级优秀新作的诞生,推动了当代音乐发展,促进了中西音乐交流。他们的贝多芬《第九交响曲》、《爱格蒙特》戏剧配乐、马泽尔执棒并亲自改编自瓦格纳歌剧的《无词指环》等唱片录音广受赞誉、屡次获奖。
他们还积极投入艺术教育,使音乐之美融入生活、触手可及。新冠疫情期间,他们携手五大洲艺术家亮相达沃斯世界经济论坛开幕影片,举办数十场线上演出,场均浏览近3000万,成为全球乐界典范。作为文化使者,他们多次赴欧洲、美洲及亚洲巡演,是首支进入纽约卡内基音乐厅、芝加哥交响中心、旧金山戴维斯大厅、蒙特利尔交响大厅官方演出季的中国乐团。
吕嘉于2012年接任陈佐湟,成为首席指挥,并于2017年兼任音乐总监。吕嘉在交响乐及歌剧领域均造诣深厚,也是中国澳门乐团音乐总监兼首席指挥。



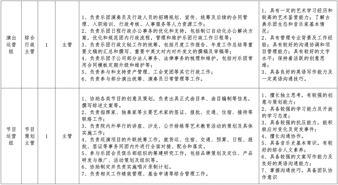
三、报名资格 1、具有中华人民共和国国籍,遵守中华人民共和国宪法和法律;思想品质优秀。 四、报名方式 1、报名时间为公告之日起至2022年12月4日18:00。 五、应聘流程 1、资格初审:依据招聘岗位要求、我们将对报名资格条件进行资格审查。资格审查工作贯穿招聘全过程。应聘人应对本人所提交的应聘材料真实性负责,凡弄虚作假,一经查实,立即取消应聘资格。 ? 六、注意事项? 1、本次招聘中,我们将主要以邮件或电话通知各环节入围人员,应聘人应保证报名时所留联系方式正确并保持畅通。各环节未能入围者均不再另行通知。 七、联系方式 国家大剧院管弦乐团办公室 电话:+86-10-66550522 或 +86-10-66550521 邮编:100031 联系人:谭老师 了解更多乐团信息,敬请关注乐团官方网站、微博及微信公众号。 国家大剧院官方网站: http://www.chncpa.org http://www.chncpa.org/ncpao ncpaorchestra 八、国家大剧院企聘人员报名表
2、身体健康,无违法犯罪记录,品行良好。
3、符合岗位所需的技能和其他条件。
4、具备流畅的英语沟通能力,能够适应英语工作环境。
2、应聘人需下载并填写《国家大剧院企聘人员报名表》(附件二),并在指定位置上传个人近期2寸彩色免冠照片。请将填写完整的报名表以以下格式重命名:张三_岗位名称_国家大剧院企聘人员报名表,并发送至招聘邮箱(hr@ncpao.com)。发送邮件时请以如下格式填写邮件标题:姓名_岗位名称_获取招聘信息渠道。
3、报名成功以收到上述招聘邮箱所发送回执为准。回执会在收到报名表后3个工作日内发送。请将此招聘邮箱添加至个人邮箱白名单,以保证及时查收相关通知。
4、应聘人仅限报名附件一所列岗位。每位应聘人限报一个岗位。
2、笔试:通过资格审查的应聘人将受邀参加综合能力笔试;部分岗位根据需要进行专业测试。
3、面试:通过笔试的应聘人将受邀参加面试。面试主要考察应聘人的任职能力和专业素质胜任能力;部分岗位加试外语口语。
4、录用标准:我们将根据笔试和面试总成绩,确定各岗位拟录用应聘人。
5、组织考察:我们将对拟录用应聘人进行组织考察。拟组织考察的应聘人人选将被安排到指定医院进行体检,同时进行政审。?
2、应聘人应自觉配合本单位做好疫情防控工作。如遇国家或本市出台相关政策,招聘工作可能适时调整,请应聘人紧密关注相关通知。
中国北京西城区西长安街2号
邮箱:hr@ncpao.com
*北京国家大剧院管弦乐团有限公司保留对本公告的最终解释权。
国家大剧院管弦乐团官方网站:
国家大剧院管弦乐团官方微博:
http://e.weibo.com/ncpao
国家大剧院管弦乐团官方公众微信号:

来源:央音就业直通车


