中国艺术研究院2024年度博士后招收简章

  • 单位性质:未知
  • 单位行业:未知
  • 单位规模:--请选择--
  • 工作城市:
  • 发布日期:2024-08-25 08:46
  • 浏览次数:458

公告详情

图片

中国艺术研究院为文化和旅游部直属公益一类事业单位,主要负责艺术研究、艺术教育,承担艺术创作、全国非物质文化遗产保护、文化艺术智库相关工作,组织相关学术交流和展览活动。为进一步推动我国艺术科研事业发展,培养、吸收更多的高层次优秀研究人才,结合我院科研工作实际,现开展2024年度博士后研究人员招收工作,有关事项公告如下:



招收人员基本条件

(一)具有中华人民共和国国籍,遵守宪法和法律。

(二)政治立场坚定,拥护中国共产党的领导和中国特色社会主义制度,深刻领悟“两个确立”的决定性意义,增强“四个意识”,坚定“四个自信”,做到“两个维护”,在思想上政治上行动上同以习近平同志为核心的党中央保持高度一致。

(三)具有博士学历学位(获得博士学位不超过三年),年龄原则上不超过35周岁。

(四)申请人必须保证在站期间全职从事博士后研究工作,不得兼职从事博士后研究工作。

(五)申报我院博士后的人员,除符合国家规定的博士后基本条件以外,有下列表现之一,可优先考虑聘用:

1.攻读博士期间,以第一作者身份在国内核心学术期刊(如:北京大学图书馆“中文核心期刊”、南京大学“中文社会科学引文索引(CSSCI)来源期刊”、中国社会科学院评价研究院“中国人文社会科学核心期刊”等检索系统收录的刊物)、重要报刊上发表论文3篇以上(含3篇)或正式出版学术专著一部。

2.以主要研究人员身份(排名前三名)获得国家或省、部级三等奖以上的科研奖励(含三等奖)。

3.以主要研究人员身份(排名前三名)参加过重大的研究课题,并取得主要的阶段性研究成果。

4.所申报的科研领域为国家和社会发展所必需、我院亟待发展的研究领域及我院现承担的国家重大课题、重大科研任务。


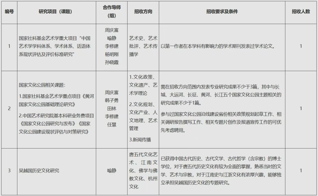
招收计划


(一)围绕我院重大科研项目(重点科研课题)招收博士后研究人员。

图片

(二)在艺术学理论、戏剧与影视学、音乐与舞蹈学、美术学(含美术设计)学科方向招收自筹经费型博士后研究人员,人数不限。


在站待遇


博士后人员在站期间,按照国家有关规定核定工资及福利待遇;根据房源情况,适当安排宿舍;按照中国艺术研究院博士后相关管理规定迁转博士后人事档案、组织关系、户口等;进站后按程序认定中级职称,期满出站前符合条件的可按规定申请参评高级职称。



在站管理


(一)遵守全国博士后管理委员会对于博士后在站研究工作时间为21—24个月的要求。

(二)在站期间,应如期完成开题、中期考核、出站考核,并达到《中国艺术研究院博士后工作协议书》的有关要求。

(三)在站期间所发表的论文、出版的专著及获得的专利和奖励,须以“中国艺术研究院”为第一单位署名,博士后本人为第一作者。知识产权归属应为中国艺术研究院。

(四)获中国博士后科学基金资助者在公开发表资助成果时,应标注“中国博士后科学基金资助项目”字样。

(五)完成院内其他相关工作。未完成上述职责或由专家评审组评定为“不合格”者,经我院博士后管理办公室报送全国博士后管理委员会批准,按退站处理,不予办理“博士后证书”。



博士后出站


博士后在站工作期满,其就业实行双向选择、自主择业;对符合条件的出站博士后,可参加我院相关岗位招聘;定向委培或与原单位有协议的博士后,回原单位工作。



报名要求及联系方式


(一)申报材料(所有申请表可在中国博士后网站下载,需填写完整)

1.《博士后进站申请表》;

2.《博士后研究人员进站审核表》;

3.两位本领域专家的推荐信(其中包括博士论文指导教师的推荐信,留学博士需提供一份国外导师的推荐信,推荐信须有专家亲笔签字并加盖推荐人所在单位人事部门公章,推荐信标准文件见附件);

4.博士毕业证书、博士学位证书和博士学位论文答辩委员会决议书(需加盖培养单位学位办公章)的复印件;

5.身份证复印件1份;

6.三级甲等综合医院入职体检报告原件1份;

7.申请人博士培养单位出示的全面鉴定并加盖单位公章或单位人事部门公章,在职人员需提供所在单位人事部门出示的全面鉴定并加盖单位公章或单位人事部门公章;

8.证明本人研究能力和学术水平的成果样式(如:获奖证书、成果鉴定证书、发表学术论文清单等)、学位论文、攻读博士学位期间成绩单等材料;

9.在职人员需提供所在单位人事部门同意脱产从事博士后研究工作的证明信(并盖人事部门公章),同时注明对其出站后工作去向的意见;

10.进站后的科研工作设想(以报告形式体现,需体现研究基础及研究计划框架,并附相关文献);

11.留学博士提交《中华人民共和国驻外使领馆教育处(组)推荐意见》、教育部留学中心学历学位认证文件、户口注销证明(出国前已注销户口者提供),在国外获《长期居留证》的博士需提交该证件的复印件;

12.辞职博士提交原单位人事部门同意辞职的证明。

注:1.申请人申报的所有信息必须真实准确,不得弄虚作假,网报材料须与提交给我院博士后管理办公室的纸质材料一致,一经填报不得更改。因信息有误造成的一切后果均由申请人自负。

2.申请人进站后需办理的各项进站手续均以申请人提供的材料为准,如有与申报信息不符之处,一律不予办理。

3.所提交材料一律不予退还。

(二)招收程序

1.申请者登录“人社部留学人员和专家服务中心”网站,在线填报博士后进站申请表,将纸质材料寄送我院;点击“下载区”,下载“进站表”中报名所需的表格,填写完整后将纸质材料寄送我院。

2.所有报名材料按要求填写准确后,请于2024年9月20日前将上述申报材料电子版合并储存为一个PDF文件,打包发送至工作邮箱:bohouban_yyy@163.com,邮件标题注明“博士后申请-姓名-申请项目(研究方向)”。同时将纸质版快递至指定通信地址。

3.按照全国博士后管理委员会招收博士后的有关规定,本站对申请人的材料初审后,通知初审合格者参加学术专家组面试(具体面试时间另行通知),由专家评审小组对申请人的科研能力、学术水平和已取得的科研成果进行严格审核,采用面试考核的形式择优招收,之后通过体检后确定拟招收人员并签订《中国艺术研究院博士后工作协议书》,办理相应入站手续。

(三)联系方式

咨询电话:010-64813350 崔老师

咨询时间:工作日9:00—11:00,14:00—16:30

地址:北京市朝阳区来广营西路81号

来源:央音就业直通车