欢迎来到黑河学院就业创业信息网!

《关于鼓励来哈就业创业落户若干政策》相关部门权威解读

2021-12-17 12:40 来源:黑河学院 点击次数:3946

【媒体文字解读】《关于鼓励来哈就业创业落户若干政策》相关部门权威解读

一图看懂办理流程

哈尔滨市人民政府网站发布日期: 2020- 07- 11 14∶52字号:[ 大 中 小]

  2020年7月2日哈尔滨市政府出台了《关于鼓励来哈就业创业落户若干政策》,相关部门现就政策有关问题说明如下:

  1、引进人才的企业和市属事业单位范围包括哪些?

  包括在哈尔滨市9城区内的企业和市属事业单位。

  其中,企业包括国有、民办等各类性质企业;市属事业单位是指市属教育、科技、文化、卫生、体育、金融等领域,除参公管理以外的事业单位(不包括市属高等院校)。区属事业单位由各区根据自身实际参照执行。

  咨询部门:哈尔滨市人社局
  咨询电话:(0451)84656005、84656008

  2、如何理解“新就业并落户”的具体要求?

  是指自政策发布之日起,在哈首次与用人单位签订劳动(聘用)合同,首次在哈缴纳社会保险和个人所得税,在哈市9城区落户取得户籍。“专业技术领域新引进并落户的博士毕业生”是指全日制博士毕业生,引进时具备博士毕业证书和学位证书,在用人单位从事或兼任专业技术工作的毕业生。“毕业5年内”是指毕业时间按年度计算,申报之日前五年内毕业的高校毕业生均属于毕业五年内。

  咨询部门:哈尔滨市人社局
  咨询电话:(0451)84656005、84656008

  3、哈尔滨户籍毕业生是否适合该政策?

  适合该政策,并平等享受待遇。

  咨询部门:哈尔滨市人社局
  咨询电话:(0451)84656005、84656008

  4、申请享受安家费、购房补贴、生活补贴人员应提供哪些要件?

  (一)用人单位提出书面申请、填写《哈尔滨市就业创业落户资金申请表》、提供企业营业执照(副本)或事业单位法人证书、申请人的落户我市证明、学历学位证、职称证、劳动合同(聘用协议)、在我市缴纳社会保险对账单、个人所得税完税证明等材料(原件、复印件)。

  (二)申请购房补贴应提供在哈购房的《中华人民共和国不动产权证书》原件或《中华人民共和国房屋所有权证》原件或购房合同原件和税务部门制式的销售不动产统一发票(黑龙江增值税普通发票)原件。

  (三)申请安家费、购房补贴人员要签署劳动合同期内补助发放资金承诺协议,并纳入征信管理机制。

  咨询部门:哈尔滨市人社局
  咨询电话:(0451)84656005、84656008

  5、安家费及购房补贴、生活补贴的发放形式?

  受理审核合格后,安家费、购房补贴均一次性发放给申请企业,由企业发放到个人账户。生活补贴为每季度发放一次,每季度最后一个月25日核准,下一季度首月10日前发放到申请企业,由企业发放个人账户。首次审核合格后,再次发放由经办部门网上比对合格后发放,不再申报审核。

  咨询部门:哈尔滨市人社局
  咨询电话:(0451)84656005、84656008

  6、职称人员年龄限定条件怎样理解?

  45岁以下正高级职称人员是指,申请之日未满45周岁,已被评为正高级职称的人员;
  40周岁以下副高级职称人员是指,申请之日未满40周岁,已被评为副高级职称的人员。

  咨询部门:哈尔滨市人社局
  咨询电话:(0451)84656005、84656008

  7、如何保障落户农民土地承包经营权?

  遵照《中华人民共和国农村土地承包法》第二十七条规定:承包期内,发包方不得收回承包地。国家保护进城农户的土地承包经营权。不得以退出土地承包经营权作为农户进城落户的条件。承包农户进城落户的,按照自愿有偿原则依法在本集体经济组织内转让土地承包经营权或者将承包地交回发包方,也可以流转土地经营权。

  咨询部门:哈尔滨市农业农村局
  咨询电话:(0451)86772120

  8、如何保障落户农民宅基地使用权?

  依据《土地管理法》第六十二条规定,对进城落户的农村村民宅基地使用权依法予以保障。

  咨询部门:哈尔滨市农业农村局
  咨询电话:(0451)86772128

  9、如何保障落户农民集体收益权?

  我市农民在农村集体产权制度改革中,被认定为农村集体经济组织成员的,在9城区内有自有住房并稳定就业的,落户后其集体经济组织成员身份不变,原有集体收益分配权不变。

  咨询部门:哈尔滨市农业农村局
  咨询电话:(0451)86772120

  10、如何保障落户农民选举权利?

  (一)我市户籍农民,无论其现户籍在农村还是城市,作为农村集体经济组织成员的身份不变,继续享有农村集体经济组织成员的选举权和被选举权;
  (二)进城落户农民可根据个人意愿,在现户籍所在地参加城市居民委员会换届选举,行使选举权和被选举权;

  咨询部门:哈尔滨市民政局
  咨询电话:(0451)84664622

  11、申请一次性创业补贴应具备何种条件?

  (一)申请人有独立创业项目,依法登记取得工商执照,且担任创业企业法人代表。
  (二)企业应具有健全的财务规章制度和固定的营业场所,无不良信用和违法记录。

  咨询部门:哈尔滨市人社局
  咨询电话:(0451)84650570

  12、申请办理一次性创业补贴需提供哪些要件?

  申请人员需提供《哈尔滨市一次性创业补贴申请表》、创业主体营业执照(其他法定注册登记手续)、申请人在银行开立的基本账户。另外,创办企业或个体工商户的,需提供运营1年来的财务台账、报表;创办领办合作社、电商平台的需提供运营2年来的财务台账、报表。

  咨询部门:哈尔滨市人社局
  咨询电话:(0451)84650570

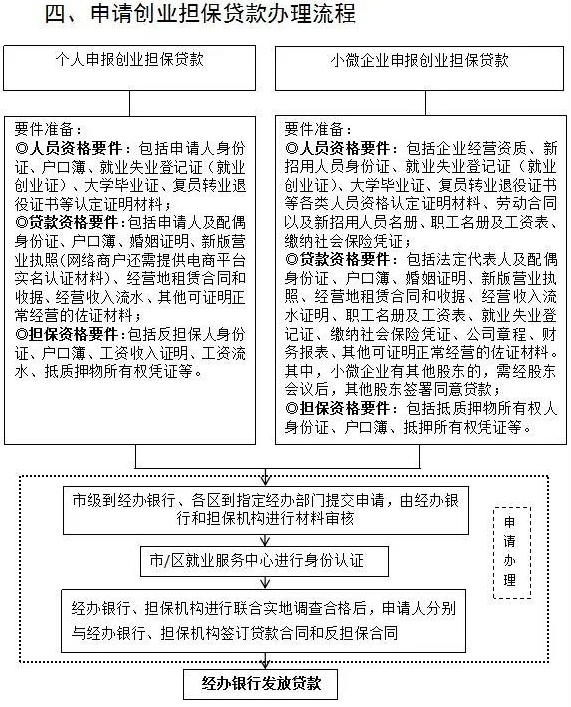
  13、个人创业担保贷款办理要件包括哪些?

  (一)人员资格要件:包括申请人身份证、户口簿、就业失业登记证(就业创业证)、大学毕业证、复员转业退役证书等材料。
  (二)贷款资格要件:包括申请人及配偶身份证、户口簿、婚姻证明、新版营业执照(网络商户提供电商平台实名认证材料)、经营地租赁合同和收据、经营收入流水,其他可证明正常经营的佐证材料。
  (三)担保资格要件:包括反担保人身份证、户口簿、工资收入证明、工资流水、抵质押物所有权凭证。

  咨询部门:哈尔滨市人社局
  咨询电话:(0451)87739266

  14、小微企业创业担保贷款办理要件包括哪些?

  (一)人员资格要件:包括企业经营资质、新招用人员身份证、就业失业登记证(就业创业证)、大学毕业证、复员转业退役证书等人员资格认定材料、劳动合同以及新招用人员名册、职工名册及工资表、缴纳社会保险凭证。

  (二)贷款资格要件:包括法定代表人及配偶身份证、户口簿、婚姻证明、新版营业执照、经营地租赁合同和收据、经营收入流水证明、职工名册及工资表、就业失业登记证、缴纳社会保险凭证、公司章程、财务报表、其他可证明正常经营的佐证材料。其中,小微企业有其他股东的,需经股东会议后,其他股东签署同意贷款。

  (三)担保资格要件:包括抵质押物所有权人身份证、户口簿、抵押所有权凭证。

  咨询部门:哈尔滨市人社局
  咨询电话:(0451)87739266

  15、如何申请就读普惠性幼儿园?

  可持户籍所在地派出所开具的落户证明及适龄儿童入园所需的相关材料到所在区教育局办理登记,区教育局根据辖区幼儿园学位空余情况,统筹安排进入普惠性幼儿园。

  咨询部门:哈尔滨市教育局
  咨询电话:(0451)84613239

  16、义务教育阶段适龄儿童怎样安置就学?

  由户籍所在区教育局按照相对就近原则,统筹安置进入公办义务教育学校就读。

  咨询部门:哈尔滨市教育局
  咨询电话:(0451)84617240

  17、投靠落户子女的父母如何办理落户?

  可提供本人申请、父母和子女的亲缘关系证明(包括出生医学证明、居民户口簿或户籍档案资料、工作档案等)、双方居民户口簿和居民身份证原件,到子女落户所在地派出所办理落户。

  咨询部门:哈尔滨市公安局
  咨询电话:(0451)87661374

  18、投靠落户子女的父母如何申请我市临时救助?

  对基本生活困难的,可凭我市居住证到所在街道(镇)申请,并享有与市民同样的临时救助政策。

  咨询部门:哈尔滨市民政局
  咨询电话:(0451)84664395

  19、投靠落户子女的父母如何入住我市公办养老院?

  有养老服务需求的,采取自愿申请、轮候排序方式,提交本人及其监护人身份证和户口簿,到拟选定的公办养老机构申请,并享受我市户籍老人入住各级公办养老机构政策。

  咨询部门:哈尔滨市民政局
  咨询电话:(0451)86772866

  20、投靠落户子女的父母公交出行有何优惠政策?

  可凭我市居住证到城市通智能卡服务网点办理优惠乘车卡,享受与我市老年人相同的乘车优惠待遇。

  咨询部门:哈尔滨市交通运输局
  咨询电话:(0451)87295877

  21、全日制技工院校毕业生是否可以直接落户?

  可以直接落户,包括中专(含)以上高校毕业生、初级工(含)以上的技能型人才,来哈均可直接落户。已在哈市购买房产的,可到购房地派出所落户,配偶、未成年子女、父母或岳父母和直系兄弟姐妹可以随迁。

  咨询部门:哈尔滨市公安局
  咨询电话:(0451)87661374

  22、在我市9城区购房但未取得房产证的如何落户?

  未取得《中华人民共和国不动产权证书》或《中华人民共和国房屋所有权证》的,凭购房合同原件和税务部门制式的销售不动产统一发票(黑龙江增值税普通发票)原件办理落户。

  咨询部门:哈尔滨市公安局
  咨询电话:(0451)87661374

  23、租房居住人员怎样落户?

  在哈市9城区依法依规租赁房屋连续居住半年以上的承租人,与房屋所有人签订合法租赁协议,可为本人、配偶、未成年子女、父母或岳父母和直系兄弟姐妹办理落户。在房屋所有人同意情况下,出租房屋地址可落一户承租人户口;在不同意情况下,可到居住地派出所统一设立的社区集体户落户。

  咨询部门:哈尔滨市公安局
  咨询电话:(0451)87661374

  24、在哈高校学生落户享受哪些优惠政策?

  (一)凡黑龙江省内户籍(不含农村户籍)、省外户籍(不含农村户籍)落户哈市的在哈高校学生均可享受哈市乘坐公交(地铁)每人100元/年的补贴政策。
  (二)凡黑龙江省内户籍(不含农村户籍)、省外户籍(不含农村户籍)落户哈市的在哈高校学生均可享受哈市冰雪大世界景区门票每人100元/年优惠。
  (三)新落户哈市的在校大学生可以享受手机相关资费的九折优惠(在自己手机各项优惠套餐费率的基础上再全打九折优惠),优惠期限1年。

  咨询部门:哈尔滨市教育局
  咨询电话:(0451)84610421

  25、在哈高校录取新生及在校学生如何办理落户?

  本人持入学通知书或学生证、户口迁移证(省内学生持居民户口簿),到本校保卫处或辖区派出所即可办理落户。

  咨询部门:哈尔滨市公安局
  咨询电话:(0451)87661374

                        

                  关于鼓励来哈就业创业落户若干政策办理流程