欢迎来到黑龙江农垦职业学院就业一体化平台!
我是学生
我是单位
我是管理员
主页
工作动态
通知公告
政策文件
大学生征兵
常用下载
联系我们
我的位置:
首页
常用下载
详情
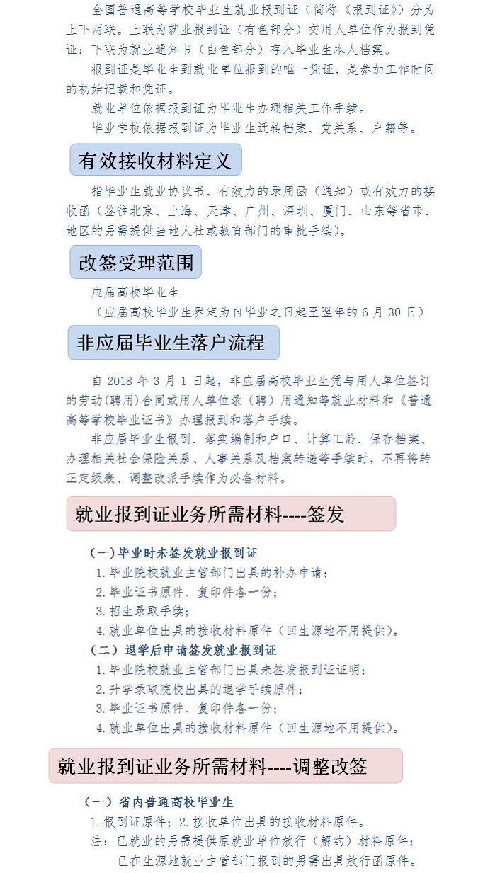
黑龙江省大中专毕业生就业报到证业务办理申请材料分类说明
2018-12-18 14:46
来源:黑龙江农垦职业学院
点击次数:2852